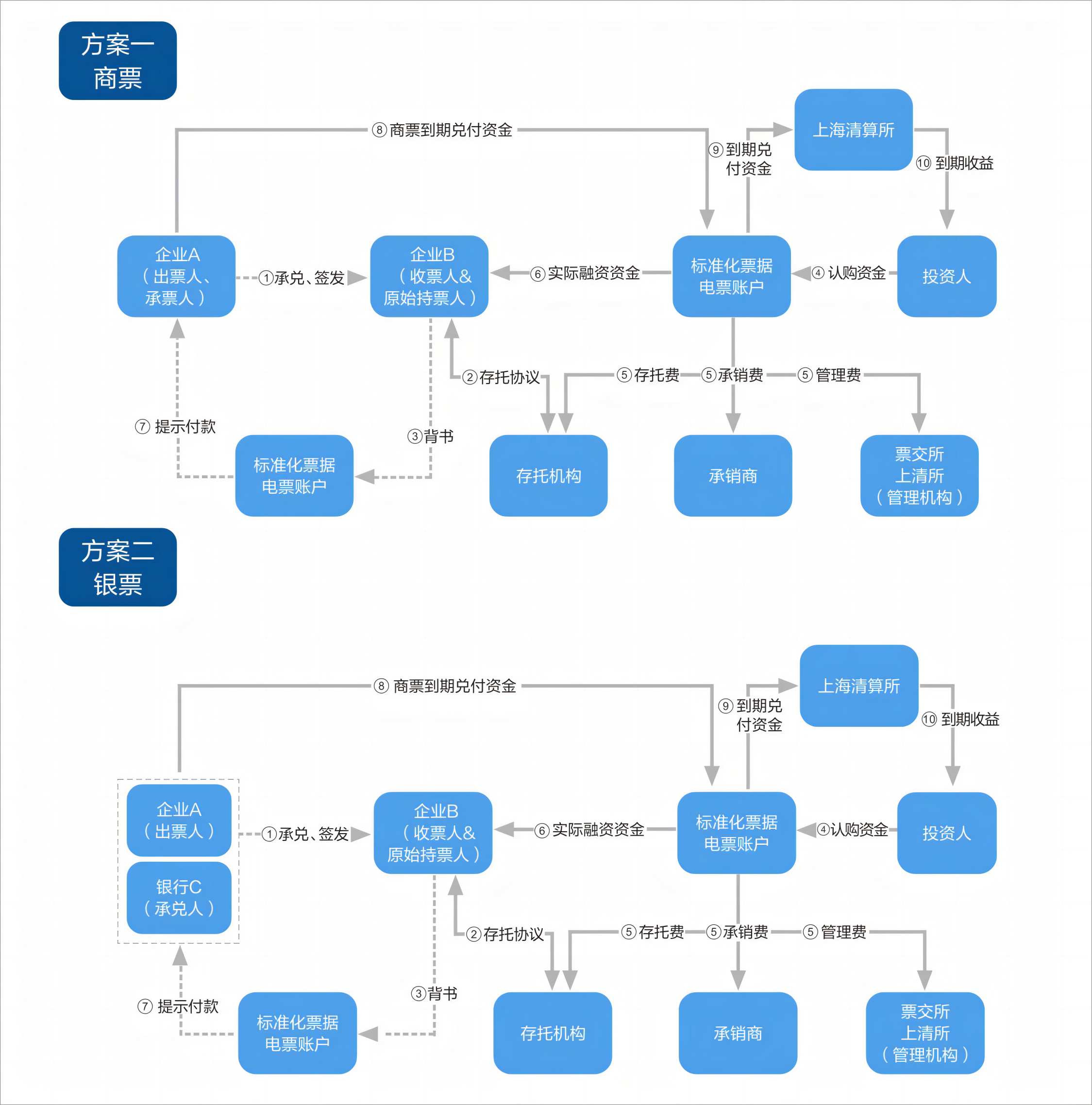
定义:指九江银行为企业客户提供票据直接融资服务,即提供企业应收账款票据化,票据标准化服务。将企业持有的票据打包为标准化票据或ABS等,在金融市场进行直接融资,旨在帮助企业获得更便利和低成本的直接融资渠道。
特点:专业化、标准化、高效化、低成本
适用场景:
解决方案:
以汽车行业供应链为例