导航栏

九银票直融

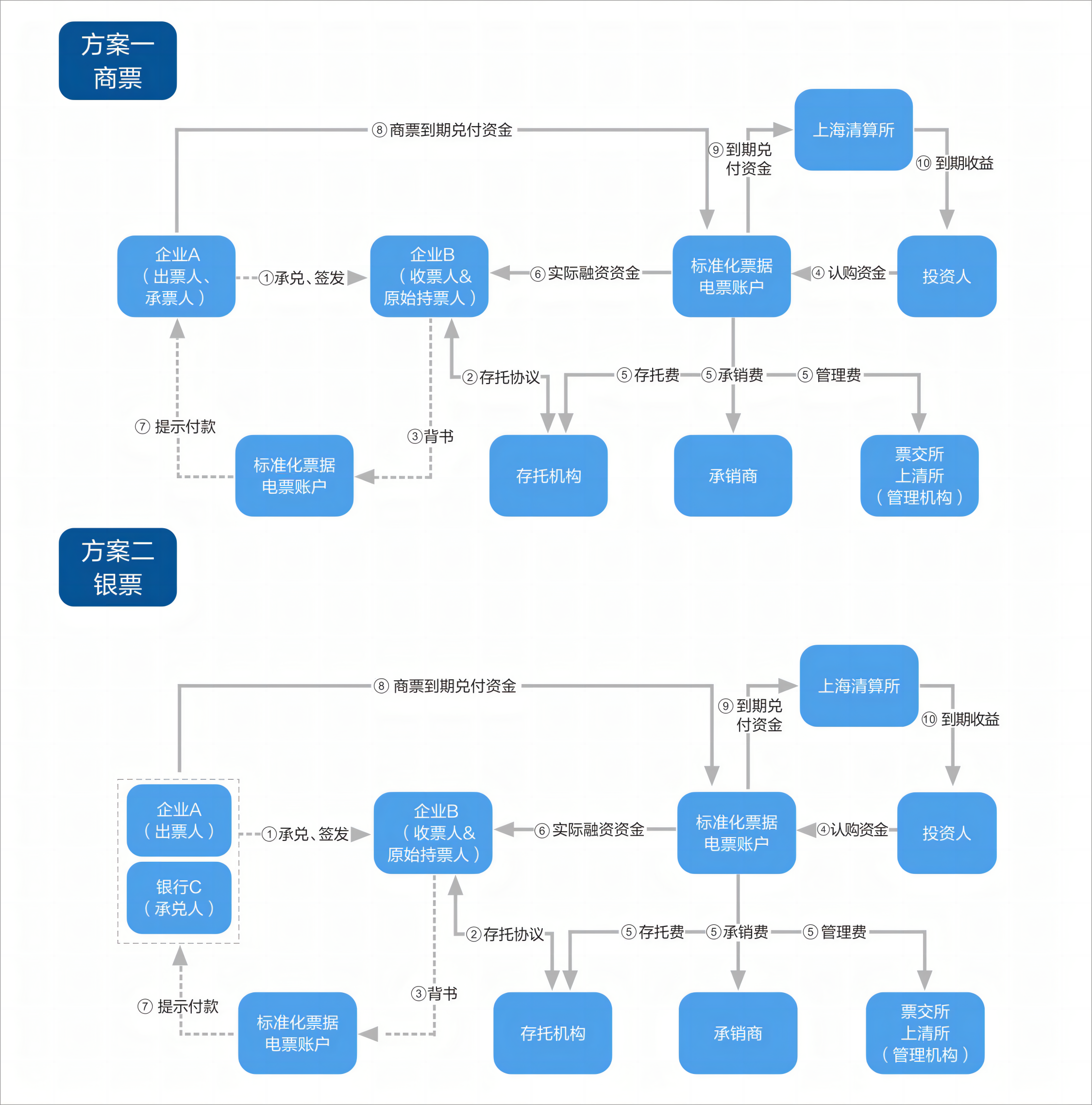
  定义:指九江银行为企业客户提供票据直接融资服务,即提供企业应收账款票据化,票据标准化服务。将企业持有的票据打包为标准化票据或ABS等,在金融市场进行直接融资,旨在帮助企业获得更便利和低成本的直接融资渠道。

  特点:专业化、标准化、高效化、低成本

  适用场景:

  解决方案:

  以汽车行业供应链为例

 

 




联系我们
全国统一24小时客服热线:95316
邮编:332000
地址:江西省九江市濂溪区长虹大道619号
投诉专线:0792-8211984
九江银行     不负热爱,贴心关怀
关注我们
九江银行股份有限公司公众号

九江银行公众号

九江银行手机银行app

九江银行app

九江银行企业网银app

九银E管家(企业)

免责声明 营业网点 举报途径 该网站已支持IPv6
赣公网安备 36040202000144
Copyright © 赣ICP备10001406号-1 © 版权所有 九江银行